河北省联社“一表通”系统建设项目中标候选人公示
标段:河北省农村信用社联合社“一表通”系统建设项目
所属专业:软件和信息技术服务业
所属地区:河北省石家庄市
开标时间:2025-09-22 09:30:00
开标地点:惠招标电子招投标交易平台
公示开始日期:2025-10-13
公示截止日期:2025-10-16
一、中标候选人名单
中标候选人单位名称:北京东方国信科技股份有限公司
投标价格:2480000.00元(大写:贰佰肆拾捌万元整)
实施周期:自合同签订之日起至项目验收合格之日为8个月。
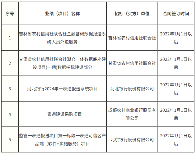
二、中标候选人企业业绩

三、投标文件被否决的投标人名称、否决原因

四、提出异议的渠道和方式
招标代理机构:瑞和安惠项目管理集团有限公司
地址:石家庄市建设南大街269号河北师范大学科技园B座11层
联系人:张亮、张利智
电话:0311-69052036
电子邮箱:rhahgj@163.com
五、其他公示内容
全部投标单位:东华软件股份公司、北京东方国信科技股份有限公司、深圳市长亮科技股份有限公司、中电金信软件有限公司、北京银丰新融科技开发有限公司、北京中经惠众科技有限公司。
展开全文
展开全文
相关阅读
- 移动支付网 | 2024/9/5 11:50:08
- 移动支付网 | 2024/9/4 11:52:46
- 移动支付网 | 2025/10/9 16:40:37
- 移动支付网 | 2025/9/19 11:35:59
- 移动支付网 | 2025/9/1 11:29:20
- 移动支付网 | 2025/7/21 11:39:13
- 移动支付网 | 2025/10/13 11:49:07
- 移动支付网 | 2025/10/13 8:45:53
- 移动支付网 | 2025/10/11 11:55:09
- 移动支付网 | 2025/10/11 9:39:24
- 移动支付网 | 2025/10/11 9:32:16
- 移动支付网 | 2025/10/11 9:24:25
- 移动支付网 | 2025/10/11 9:16:13
- 移动支付网 | 2025/10/11 9:13:52
- 移动支付网 | 2025/10/11 9:13:18













