根据业务发展需要,按照宁波银行股份有限公司采购相关管理办法,我行拟对《 个人大模型体验设计二期 项目》面向社会公开征集供应商,诚邀符合条件的供应商参与方案洽谈。
一、资质要求
1、注册资金人民币200万元(含)以上,财务状况良好;
2、公司经营正常并存续2年(含)以上;
3、企业或者其法人近两年内无行贿犯罪记录,未被列入失信执行人名单,无限制高消费、限制出入境等行为;
4、公司具备完善的组织架构和制度规范,拥有充足的技术、人员和设备资源;
5、同一法定代表人的两个及两个以上法人、母公司、全资子公司及其控股公司不得在同一次项目中参加报名;
6、参与报名的供应商能作为签约主体参与后期的商务流程;
7、设备和产品应满足《网络安全法》等法律法规要求;
8、报名供应商应符合宁波银行供应商管理相关要求;
9、如报名供应商为首次与我行合作供应商,请按附件格式提供“供应商尽职调查报告”。
二、技术要求
1、公司近三年至少在2家中大型银行(国有行、股份行或排名前50的城商行)有体验设计领域中大型的合作案例或项目经验(用户体验或UI/UE设计服务单项合同金额或框架协议的订单年度结算金额≥100万人民币),可提供有效的合同复印件或业绩证明文件;
2、公司设计团队人员(特指用户研究员、交互设计师、视觉设计师)≥40人(可提供劳动合同关键页复印件或社保证明清单);投标单位有能力提供10人以上设计团队参与本项目,且能提供现场服务、流程指导和设计培训;
3、提供配套的驻场设计人员和设计咨询服务(项目实施、售后服务等);
4、公司拟参与项目人员必须通过宁波银行面试,人员面试不合格的公司不予准入。
三、报名方式及起始时间
请符合条件的供应商在 2026 年 3 月 11 日之前,通过报名链接“点击报名”方式进行报名,报名链接如下:https://cpms.nbcb.com.cn/cpms/ananymous/cms/,并按要求填写相关报名材料。
四、联系方式
联系人: 张学辉 0574-83050673 (采购部)
胡丁丁 15067434106 (业务部)
个人大模型体验设计二期项目主要需求概述
项目简介
背景介绍
为响应全行大模型战略,推动大模型在个人业务场景中的深度应用,本项目旨在开展对公产品大模型交互体验与视觉体验的全流程设计,构建智能、高效、一致的对话式用户界面,赋能企业客户实现高效、合规、智能化的金融知识获取与决策支持,显著提升用户服务体验与响应效率,降低人工服务成本
项目周期
本项目预计起止时间为2026年5月1日开始,2027年3月30日结束。
需求概述
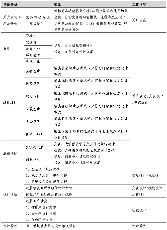
结合前期竞品对标、业务及产品规划,开展核心功能、流程的体验设计,输出交互、视觉设计方案,并提炼通用设计规范和资产。
需求详情

项目整体人员采购及面试说明

项目范围
项目范围因业务规划调整存在变化可能,具体范围可视实际情况开展;
项目范围包含日常的小微迭代;
在项目推进过程中,结合实际项目需要,灵活开展用户研究、运营策略调研、品牌设计等工作;

展开全文
- 移动支付网 | 2026/2/5 9:01:32
- 移动支付网 | 2026/1/28 11:24:47
- 移动支付网 | 2026/1/21 9:40:30
- 移动支付网 | 2026/1/16 11:33:31
- 移动支付网 | 2026/1/4 9:13:57
- 移动支付网 | 2025/12/4 11:34:24
- 移动支付网 | 2025/11/27 11:25:32
- 移动支付网 | 2025/10/27 9:50:58
- 移动支付网 | 2025/10/22 10:17:37
- 移动支付网 | 2025/10/11 11:53:39
- 移动支付网 | 2026/3/2 11:07:00
- 移动支付网 | 2026/3/2 10:57:06
- 移动支付网 | 2026/2/28 11:27:08
- 移动支付网 | 2026/2/27 22:07:15
- 移动支付网 | 2026/2/23 21:46:34





