普陀区启动养老金融惠民季,四大银行发布数字人民币红包等特色举措
据上海普陀消息,3月20日,2026“乐享普陀养老金融惠民季”活动在普熙金融广场正式启动。活动聚焦养老金融与银发消费深度融合,通过政企银多方联动,打造“金融+消费+服务”一体化场景,旨在将银发经济发展势能转化为老年群体的切实福祉。

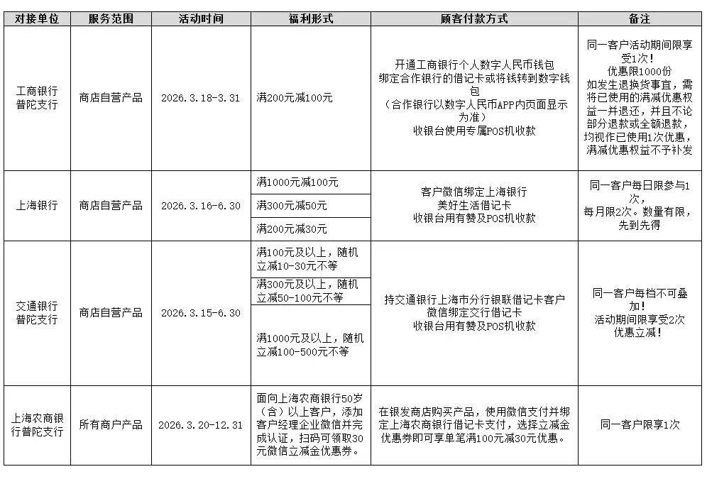
启动仪式上,中国工商银行、交通银行、上海银行、上海农商银行四大金融机构集中发布了一系列特色惠民举措,包括数字人民币红包、专属满减活动以及养老金融便民服务。同时,四家银行与“上海老博会创新产品体验馆”(银发商店)完成签约,标志着其养老金融服务点正式落地。
活动现场还集中发布了多项养老金融与养老服务融合项目:
-长者助餐服务与淘宝闪购平台达成战略合作,推动服务普惠化、便捷化升级。
-太保蓝公益“守护记忆爱心网点”正式入驻。
-中国建设银行普陀支行与国康养老签订全面战略合作协议,为养老服务企业提供专属融资支持,破解产业融资难题。
作为普陀区银发经济发展的重要载体,银发商店以“无龄感”为理念,围绕长者核心需求打造沉浸式消费场景,已累计实现营业额128.5万元。四大银行服务点以此为支点,将推动养老金融服务全域覆盖、就近可及。

乐享普陀·养老金融惠民季——银发商店首批银行满减活动说明
普陀区是上海市老龄化程度较高的中心城区之一。本次活动是区民政局加强养老金融产品研发与服务衔接的有益实践。活动期间,银发商店及户外广场将设置智慧养老体验、老字号康养食品、老年健康服务、养老金融便民等特色专区,提供数字人民币支付体验、魔都长者卡办理、脑健康早筛等一站式便民服务。
展开全文
展开全文
相关阅读
- 移动支付网 | 2026/3/5 9:07:51
- 移动支付网 | 2026/1/7 17:50:35
- 移动支付网 | 2025/11/6 11:32:22
- 移动支付网 | 2025/5/14 11:33:51
- 移动支付网 | 2025/3/31 9:42:20
- 移动支付网 | 2024/8/12 10:06:41
- 移动支付网 | 2024/4/1 16:45:14
- 移动支付网 | 2023/11/10 10:17:28
- 移动支付网 | 2023/10/23 17:11:01
- 移动支付网 | 2023/8/1 11:31:19
- 移动支付网 | 2023/7/27 18:37:17
- 移动支付网 | 2023/5/8 10:20:37
- 移动支付网 | 2023/2/7 10:16:43
- 移动支付网 | 2023/1/18 13:00:22
- 移动支付网 | 2022/12/19 10:15:13









